2017年大连艺术学院艺术类分省分专业招生计划

大连艺术学院2017年艺术类本科招生计划

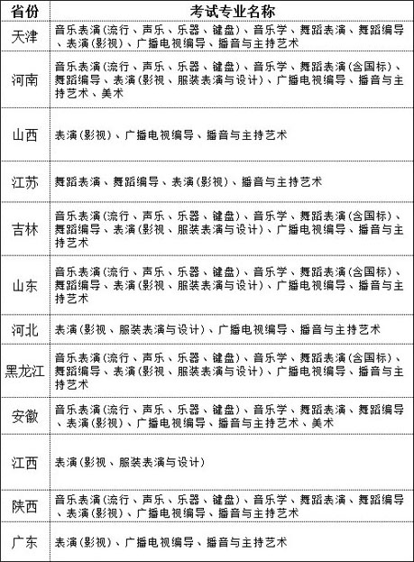
2017年大连艺术学院艺术类分省分专业招生计划

2017年大连艺术学院艺术类分省分专业招生计划

大连艺术学院2017年艺术类专科招生计划

2017年大连艺术学院艺术类分省分专业招生计划

大连艺术学院2017年组织校考的省份与专业

2017年大连艺术学院艺术类分省分专业招生计划

本文由用户:艺考 投稿分享,如有侵权请联系我们(点击这里联系)处理,若转载,请注明出处:http://xueli.yktime.cn/42276.html

(0)

相关推荐

  • 表演艺术专业就业好不好?

    表演专业业务培养目标:业务培养目标:本年业培养具有一定的马克思主义基本理论素养,并具备和掌握表演艺术的基本理论和基本技巧,能够在戏剧、戏曲、电影、. 我从小就喜欢表演,可不知道将来…

    专栏 2023-06-19
    0
  • 2021重庆工商大学派斯学院专升本汉语言文学专业介绍

      2021年重庆工商大学派斯学院专升本汉语言文学专业代码050101。授予学位:文学学士。   1.汉语言文学(对外汉语方向)   培养目标:本专业培养具有坚定正确的社会主义政治…

    专栏 2023-06-19
    0
  • 2018年吉林动画学院艺术类分省分专业招生计划

    吉林动画学院2017年艺术类本科招生专业 学院 专业名称 专业代码 专业方向 学科类别 学位门类 动画艺术学院 动画 130310 动画策划设计、影视动画、新媒体动画、影视特效、衍…

    专栏 2023-06-19
    0
  • 2018年西安工程大学服装表演专业考试时间

      西安工程大学2018年在哈尔滨、兰州、郑州、晋中、潍坊、石家庄、西安等7个城市设置表演(服装设计与表演方向)专业报名考试点。各考点报名考试时间和地点如下: 考点编号 考点名称 …

    专栏 2023-06-19
    0
  • 2018湖州师范学院艺术类本科招生计划

    报考条件  1.基本要求:符合考生所在省份2018年普通高等院校艺术类专业本科招生考试报考条件,专业课使用各省省统考成绩。  2.体检要求:色觉异常Ⅱ度(俗称色盲)不得报考美术学(…

    专栏 2023-06-19
    0
  • 2022年日照市工程技术学校有哪些专业

    为您整理了2022年日照市工程技术学校有9个热门专业,专业数据来源网络供参考,专业介绍、收费标准请日照市工程技术学校官网公布为准。 日照市工程技术学校开设的专业: 1、电子商务 2…

    专栏 2023-06-19
    0
  • 天津美术学院2015年本科录取查询

    天津美术学院2015年录取工作已经结束(注:浙江考生的考生号请输入153399开头的准考证号进行查询),录取结果查询网址:http://60.29.10.33:10000/2015…

    专栏 2023-06-19
    0
  • 2019年重庆有服装与服饰设计专业的大学院校有哪些

    以下是艺考时光网为大家整理的开设服装与服饰设计专业的大学名单,排名不分先后,供大家填报志愿参考。 序号 地区 院校名称 专业名称 1 重庆 重庆三峡学院 服装与服饰设计 2 重庆 …

    专栏 2023-06-21
    0

发表回复

您的邮箱地址不会被公开。 必填项已用 * 标注