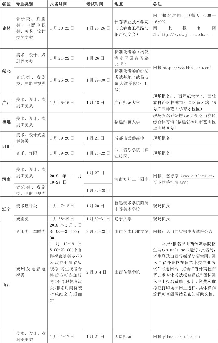
2018年云南艺术学院省外考试时间

云南艺术学院2018年普通本科招生省外考试时间

2018年云南艺术学院省外考试时间

2018年云南艺术学院省外考试时间

更多细节详见:云南艺术学院2018年省外本科招生简章

本文由用户:艺考 投稿分享,如有侵权请联系我们(点击这里联系)处理,若转载,请注明出处:http://xueli.yktime.cn/42004.html

(0)

相关推荐

  • 2022年无棣县铁路职业中等专业学校有哪些专业

    为您整理了2022年无棣县铁路职业中等专业学校有6个热门专业,专业数据来源网络供参考,专业介绍、收费标准请无棣县铁路职业中等专业学校官网公布为准。 无棣县铁路职业中等专业学校开设的…

    专栏 2023-06-19
    0
  • 齐齐哈尔医学院2021年专升本招生计划

      2021年齐齐哈尔医学院专升本招生计划已公布,专升本招生专业一共有6个,下面库课小编给大家分享一下齐齐哈尔医学院2021年专升本各专业具体招生情况,考生可以看看。   注:表中…

    专栏 2023-06-19
    0
  • 西安交通大学城市学院专升本学费多少

      2021年西安交通大学城市学院专升本录取工作已经结束,目前录取通知书也已经发出了,很多小伙伴关心西安交通大学城市学院专升本学费多少?库课小编下面就来给大家分享一下。   202…

    专栏 2023-06-19
    0
  • 播音主持普通话练习绕口令大全,你都练完了吗?

    单韵母练习 1、坡上立着一只鹅,坡下就是一条河。宽宽的河,肥肥的鹅,鹅要过河,河要渡鹅不知是鹅过河,还是河渡鹅?2、山上五棵树,架上五壶醋,林中五只鹿,箱里五条裤。伐了山上树,搬下…

    专栏 2023-06-21
    0
  • 热能动力工程专业学什么,学习适合男生吗?

    “热能与动力工程”是多门科学技术的综合,其中包括现代能源科学技术,信息科学技术和管理技术等,主要涉及热能动力设备及系统的设计、运行、自动控制、信息处理. 热能与动力机械测试技术自动…

    专栏 2023-06-19
    0
  • 2018河北艺术校考时间表

    2018年各院校在我省设点组织普通高考艺术类专业校考安排   为方便考生查询、应考,河北省教育考试院将2018年各招生院校在我省设点组织普通高考艺术类专业校考的主要情况(包括院校名…

    专栏 2023-06-19
    0
  • 2017年辽宁理工学院美术类本科专业录取分数线

    辽宁理工学院2017年辽宁省美术类本科专业录取分数线 科类 专业名称 第一次投档录取分数(段) 第二次投档录取分数(段) 服从投档录取分数(段) 辽宁艺文 环境设计 403.1-3…

    专栏 2023-06-19
    0
  • 2022年重庆建筑高级技工学校有哪些专业

    为您整理了2022年重庆建筑高级技工学校有7个热门专业,专业数据来源网络供参考,专业介绍、收费标准请重庆建筑高级技工学校官网公布为准。 重庆建筑高级技工学校开设的专业: 1、物联网…

    专栏 2023-06-19
    0

发表回复

您的邮箱地址不会被公开。 必填项已用 * 标注