2017年大连艺术学院艺术类分省分专业招生计划

大连艺术学院2017年艺术类本科招生计划

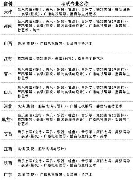
2017年大连艺术学院艺术类分省分专业招生计划

2017年大连艺术学院艺术类分省分专业招生计划

大连艺术学院2017年艺术类专科招生计划

2017年大连艺术学院艺术类分省分专业招生计划

大连艺术学院2017年组织校考的省份与专业

2017年大连艺术学院艺术类分省分专业招生计划

本文由用户:艺考 投稿分享,如有侵权请联系我们(点击这里联系)处理,若转载,请注明出处:http://xueli.yktime.cn/39476.html

(0)

相关推荐

  • 2017西安交通大学美术类专业录取查询

    截至今日(7月9日)晚,已完成录取的项目有:美术学类:陕西文、理,山东理,河北,安徽,四川,山西,辽宁文、理书法学:山东理,山西录取查询网址:http://zs.xjtu.edu….

    专栏 2023-06-19
    0
  • 2022年成都市天府新区成人中等专业学校有哪些专业

    为您整理了2022年成都市天府新区成人中等专业学校有4个热门专业,专业数据来源网络供参考,专业介绍、收费标准请成都市天府新区成人中等专业学校官网公布为准。 成都市天府新区成人中等专…

    专栏 2023-06-19
    0
  • 2022年苏州市职业大学有提前招生吗?

    第一章 总则 学校全称:苏州市职业大学(招生代码:1270) 学校简介 苏州市职业大学是经江苏省人民政府批准、教育部备案,由苏州市人民政府主办的全日制普通高等专科学校,前身为创办于…

    专栏 2023-06-19
    0
  • 2022年晋城市城区职业中学有哪些专业

    为您整理了2022年晋城市城区职业中学有5个热门专业,专业数据来源网络供参考,专业介绍、收费标准请晋城市城区职业中学官网公布为准。 晋城市城区职业中学开设的专业: 1、电子商务 2…

    专栏 2023-06-19
    0
  • 2018年广东省艺术类专业考试招生办法

    各地级以上市招生办公室,各有关高等学校,各考点: 为做好我省2018年普通高校艺术类专业考试招生工作,根据教育部有关文件精神,结合我省实际,制定《广东省2018年普通高校艺术类专业…

    专栏 2023-06-19
    0
  • 2018年常州大学美术类校考成绩合格名单

      根据《教育部办公厅关于做好2018年普通高等学校部分特殊类型招生工作的通知》(教学厅?2017?15号)要求,我校依照《常州大学2018年艺术类(美术)专业招生简章》《常州大学…

    专栏 2023-06-19
    0
  • 2022年广东生态工程职业学院有哪些专业

    为您整理了2022年广东生态工程职业学院有9个热门专业,专业数据来源网络供参考,专业介绍、收费标准请广东生态工程职业学院官网公布为准。 广东生态工程职业学院开设的专业: 1、食品生…

    专栏 2023-06-19
    0
  • 2021年湖南师范大学树达学院专升本药学专业介绍

      2021年湖南师范大学树达学院专升本招生专业共有四个,分别为护理学、药学、机械设计制造及其自动化、电子信息科学与技术,总计划招生人数为150人,库课网校把2021年湖南师范大学…

    专栏 2023-06-19
    0

发表回复

您的邮箱地址不会被公开。 必填项已用 * 标注