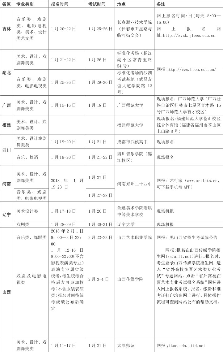
2018年云南艺术学院省外考试时间

云南艺术学院2018年普通本科招生省外考试时间

2018年云南艺术学院省外考试时间

2018年云南艺术学院省外考试时间

更多细节详见:云南艺术学院2018年省外本科招生简章

本文由用户:艺考 投稿分享,如有侵权请联系我们(点击这里联系)处理,若转载,请注明出处:http://xueli.yktime.cn/39204.html

(0)

相关推荐

  • 音乐治疗专业就业前景?

    在国内还算是新兴的,相对来说会困难一些,不过前景大大的。音乐治疗1940年在美国卡萨斯大学正式成为学科。经半个多世纪的发展,音乐治疗已成为一门成熟完整的边. ②合唱团体③专业文艺团…

    专栏 2023-06-19
    0
  • 广东财经大学2017年艺术类本科专业录取分数线

    广东财经大学2017年广东省内艺术类本科专业录取分数线 专业名称 最高分 最低分 平均分 录取数 视觉传达设计 477 333 403.48 46 环境设计 470 284 365…

    专栏 2023-06-19
    0
  • 2022年武汉市装横学校有哪些专业

    为您整理了2022年武汉市装横学校有4个热门专业,专业数据来源网络供参考,专业介绍、收费标准请武汉市装横学校官网公布为准。 武汉市装横学校开设的专业: 1、航空服务 2、无人机操控…

    专栏 2023-06-19
    0
  • 山西大学2016年天津市提前批美术类各专业录取名单

    山西大学2016年天津市提前批美术类本科各专业录取名单 省份 姓名 性别 成绩 录取专业 备注 天津市 单凌波 女 249.6 公共艺术 按专业成绩由高到低录取 张思佳 女 244…

    专栏 2023-06-19
    0
  • 看完解惑!钢琴演奏的好坏标准

    你读高中的话应该有体会:同样的题目,在填空题里写对答案就能得满分,但是如果是大题,步骤不写清楚写对答案并没什么用。对于钢琴演奏的好坏标准来说,可以考核的有这些部分: 1.音符的准确…

    专栏 2023-06-21
    0
  • 钻探技术专业学什么,学习主要是干什么的?

    学钻探好啊,工作好找,只是比较辛苦,常年在外,但是,工资收入较高,钻探工人目前的月工资收入在5500—7000元之间,我们这里正在开发煤矿,是徐州矿务局投资. 一般的如果是大学,有…

    专栏 2023-06-19
    0
  • 广告学专业学什么,学习适合男生吗?

    广告学主干科目是传播学、经济学、营销学。也可以学到广告设计的知识(含美术基础、平面设计、企业ci设计等),但是不是侧重。广告学出来大多都是搞营销啊、传媒. 是门很有意思的专业,有广…

    专栏 2023-06-19
    0
  • 2022年宁夏警官职业学院有自主招生吗?

    一、学院简介 宁夏警官职业学院是经自治区人民政府批准设立、教育部备案的专科层次全日制普通高等学校,是全区唯一一所警察类院校。2017年3月,自治区党委、政府决定调整学院管理体制划转…

    专栏 2023-06-19
    0

发表回复

您的邮箱地址不会被公开。 必填项已用 * 标注