一、录取规则(务必逐条认真阅读):

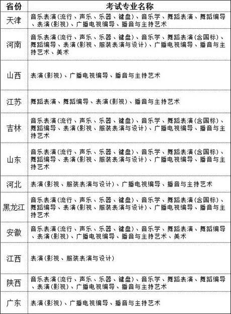
二、组织校考的省份与专业

三、大连艺术学院2017年艺术类本科专业录取分数线
注释:
综合分1=文化分×40%+专业分×60%
综合分2=文化分+专业分
我院录取期间给部分省份的艺术类专业增加了招生计划,其中包括:山西增加39个、黑龙江增加30个、山东增加266个。
|
录取 |
专业/省份/录取分 |
北京 |
天津 |
河北 |
|||
|
高 |
低 |
高 |
低 |
高 |
低 |
||
|
按综合分2录取 |
音乐学 文 |
|
|
|
|
491.2 |
481.2 |
|
音乐学 理 |
|
|
|
|
|||
|
舞蹈编导 文 |
|
|
623 |
623 |
414.4 |
414.4 |
|
|
舞蹈编导 理 |
|
|
|
|
|||
|
广播电视编导 文 |
|
|
640 |
640 |
632 |
487 |
|
|
广播电视编导 理 |
|
|
|
|
|||
|
播音与主持艺 文 |
|
|
623.67 |
546.33 |
637.3 |
511 |
|
|
播音与主持艺 理 |
|
|
|
|
|||
|
按综合分1录取 |
动画 文 |
292.8 |
292.8 |
|
|
295.6 |
245.78 |
|
动画 理 |
|
|
|
|
|||
|
美术学 文 |
|
|
|
|
280.6 |
232.38 |
|
|
美术学 理 |
|
|
|
|
|||
|
艺术设计学 文 |
|
|
|
|
290.38 |
277.62 |
|
|
艺术设计学 理 |
|
|
|
|
|||
|
视觉传达设计 文 |
|
|
300.22 |
290 |
298.58 |
243.62 |
|
|
视觉传达设计 理 |
|
|
|
|
|||
|
环境设计 文 |
|
|
|
|
293.18 |
287.58 |
|
|
环境设计 理 |
|
|
|
|
|||
|
产品设计 文 |
|
|
|
|
288.62 |
261.42 |
|
|
产品设计 理 |
|
|
|
|
|||
|
服装与服饰设计 文 |
311.4 |
306.8 |
270.82 |
263.8 |
282.38 |
274.58 |
|
|
服装与服饰设计 理 |
|
|
|
|
|||
|
工艺美术 文 |
|
|
|
|
294.82 |
255.6 |
|
|
工艺美术 理 |
|
|
|
|
|||
|
文化过校线,按专业成绩录取 |
音乐表演 文 |
|
|
|
|
|
|
|
音乐表演 理 |
|
|
|
|
|||
|
音乐表演(流行音乐) 文 |
|
|
|
|
|
|
|
|
音乐表演(流行音乐 理 |
|
|
|
|
|||
|
音乐表演(声乐演唱) 文 |
|
|
|
|
157.4 |
145.6 |
|
|
音乐表演(声乐演唱) 理 |
|
|
|
|
|||
|
音乐表演(乐器演奏) 文 |
|
|
618 |
618 |
149.7 |
142.9 |
|
|
音乐表演(乐器演奏 理 |
|
|
|
|
|||
|
音乐表演(键盘器乐演奏)文 |
|
|
234 |
234 |
140.6 |
140.6 |
|
|
音乐表演(键盘器乐演奏)理 |
|
|
|
|
|||
|
舞蹈表演 文 |
|
|
|
|
153.3 |
153 |
|
|
舞蹈表演 理 |
|
|
|
|
|||
|
表演 文 |
|
|
|
|
|
|
|
|
表演 理 |
|
|
|
|
|||
|
表演(影视表演) 文 |
|
|
222.67 |
222.67 |
240.67 |
174.5 |
|
|
表演(影视表演) 理 |
|
|
|
|
|||
|
表演(服装表演) 文 |
|
|
|
|
|
|
|
|
表演(服装表演) 理 |
|
|
|
|
|||
|
绘画 文 |
|
|
|
|
|
|
|
|
绘画 理 |
|
|
|
|
|||
|
雕塑 文 |
|
|
|
|
248.7 |
211 |
|
|
雕塑 理 |
|
|
|
|
|||
|
中国画 文 |
|
|
|
|
|
|
|
|
中国画 理 |
|
|
|
|
|||
|
书法学 文 |
|
|
|
|
|
|
|
|
书法学 理 |
|
|
|
|
|
|
|
录取方式 |
专业/省份/录取线 |
山西 |
内蒙 |
辽宁 |
|||
|
高 |
低 |
高 |
低 |
高 |
低 |
||
|
按综合分2录取 |
音乐学 文 |
374.61 |
310.42 |
531 |
523 |
585.3 |
509.6 |
|
音乐学 理 |
|
|
|||||
|
舞蹈编导 文 |
358.57 |
349.7 |
|
|
616 |
500.5 |
|
|
舞蹈编导 理 |
|
|
|||||
|
广播电视编导 文 |
665.73 |
474 |
|
|
|
|
|
|
广播电视编导 理 |
|
|
|||||
|
播音与主持艺 文 |
630 |
458.3 |
|
|
605.1 |
507 |
|
|
播音与主持艺 理 |
|
|
|||||
|
按综合分1录取 |
动画 文 |
251.6 |
233.02 |
260 |
256 |
297 |
261.4 |
|
动画 理 |
270.88 |
263.96 |
|||||
|
美术学 文 |
250.18 |
249.2 |
265 |
255 |
292.36 |
261.8 |
|
|
美术学 理 |
|
|
|||||
|
艺术设计学 文 |
245.22 |
225.4 |
|
|
286.88 |
259.04 |
|
|
艺术设计学 理 |
|
|
|||||
|
视觉传达设计 文 |
248.44 |
244.6 |
280 |
257 |
291.92 |
273.68 |
|
|
视觉传达设计 理 |
|
|
|||||
|
环境设计 文 |
251.42 |
245.96 |
279 |
276 |
309.4 |
268.04 |
|
|
环境设计 理 |
267.84 |
259.4 |
|||||
|
产品设计 文 |
244 |
239.38 |
|
|
285.68 |
265.28 |
|
|
产品设计 理 |
|
|
|||||
|
服装与服饰设计 文 |
254.98 |
230.22 |
261 |
240 |
288 |
262.92 |
|
|
服装与服饰设计 理 |
267.48 |
257.24 |
|||||
|
工艺美术 文 |
244 |
243.8 |
|
|
279.36 |
258.4 |
|
|
工艺美术 理 |
|
|
|||||
|
文化过校线,按专业成绩录取 |
音乐表演 文 |
|
|
|
|
272.5 |
185 |
|
音乐表演 理 |
|
|
|||||
|
音乐表演(流行音乐) 文 |
83.45 |
74.14 |
|
|
|
|
|
|
音乐表演(流行音乐 理 |
|
|
|||||
|
音乐表演(声乐演唱) 文 |
91.08 |
80.13 |
196 |
191 |
|
|
|
|
音乐表演(声乐演唱) 理 |
|
|
|||||
|
音乐表演(乐器演奏) 文 |
85.38 |
80.02 |
178 |
166 |
|
|
|
|
音乐表演(乐器演奏 理 |
|
|
|||||
|
音乐表演(键盘器乐演奏)文 |
82.12 |
76.51 |
|
|
|
|
|
|
音乐表演(键盘器乐演奏)理 |
|
|
|||||
|
舞蹈表演 文 |
75.27 |
63.87 |
|
|
241.8 |
166 |
|
|
舞蹈表演 理 |
|
|
|||||
|
表演 文 |
|
|
|
|
214.7 |
186.4 |
|
|
表演 理 |
|
|
|||||
|
表演(影视表演) 文 |
248.67 |
157 |
|
|
|
|
|
|
表演(影视表演) 理 |
|
|
|||||
|
表演(服装表演) 文 |
|
|
|
|
|
|
|
|
表演(服装表演) 理 |
|
|
|||||
|
绘画 文 |
|
|
|
|
248 |
237 |
|
|
绘画 理 |
244.6 |
234.4 |
|||||
|
雕塑 文 |
|
|
|
|
247.4 |
213.4 |
|
|
雕塑 理 |
250.6 |
226 |
|||||
|
中国画 文 |
|
|
228 |
214 |
242.4 |
206.2 |
|
|
中国画 理 |
236 |
218.6 |
|||||
|
书法学 文 |
|
|
210 |
198 |
233.2 |
222.4 |
|
|
书法学 理 |
|
|
|
|
|||
录取方式 |
专业/省份/录取线 |
吉林 |
黑龙江 |
上海 |
|||
|
高 |
低 |
高 |
低 |
高 |
低 |
||
|
按综合分2录取 |
音乐学 文 |
495.3 |
495.3 |
601.7 |
537.2 |
|
|
|
音乐学 理 |
|
|
|
|
|||
|
舞蹈编导 文 |
|
|
470 |
460 |
|
|
|
|
舞蹈编导 理 |
|
|
|
|
|||
|
广播电视编导 文 |
|
|
612 |
558 |
|
|
|
|
广播电视编导 理 |
522 |
522 |
|
|
|||
|
播音与主持艺 文 |
684 |
609 |
624.7 |
490 |
|
|
|
|
播音与主持艺 理 |
|
|
|
|
|||
|
按综合分1录取 |
动画 文 |
308.8 |
291.6 |
265.8 |
249.8 |
|
|
|
动画 理 |
|
|
|
|
|||
|
美术学 文 |
|
|
271.2 |
239.6 |
|
|
|
|
美术学 理 |
|
|
|
|
|||
|
艺术设计学 文 |
|
|
265 |
223 |
|
|
|
|
艺术设计学 理 |
|
|
|
|
|||
|
视觉传达设计 文 |
322.8 |
315.2 |
271.8 |
266 |
|
|
|
|
视觉传达设计 理 |
|
|
|
|
|||
|
环境设计 文 |
333.2 |
327.2 |
274.2 |
261.4 |
321.7 |
301.4 |
|
|
环境设计 理 |
|
|
|
|
|||
|
产品设计 文 |
|
|
270.8 |
251.6 |
|
|
|
|
产品设计 理 |
|
|
|
|
|||
|
服装与服饰设计 文 |
318.6 |
318.6 |
271.8 |
244.4 |
|
|
|
|
服装与服饰设计 理 |
|
|
|
|
|||
|
工艺美术 文 |
|
|
269 |
214.2 |
|
|
|
|
工艺美术 理 |
|
|
|
|
|||
|
文化过校线,按专业成绩录取 |
音乐表演 文 |
|
|
|
|
|
|
|
音乐表演 理 |
|
|
|
|
|||
|
音乐表演(流行音乐) 文 |
190.7 |
189.8 |
|
|
|
|
|
|
音乐表演(流行音乐 理 |
|
|
|
|
|||
|
音乐表演(声乐演唱) 文 |
210 |
193 |
218.17 |
191.8 |
|
|
|
|
音乐表演(声乐演唱) 理 |
|
|
|
|
|||
|
音乐表演(乐器演奏) 文 |
|
|
277.8 |
219.8 |
|
|
|
|
音乐表演(乐器演奏 理 |
|
|
|
|
|||
|
音乐表演(键盘器乐演奏)文 |
|
|
247.5 |
239.7 |
|
|
|
|
音乐表演(键盘器乐演奏)理 |
|
|
|
|
|||
|
舞蹈表演 文 |
|
|
|
|
|
|
|
|
舞蹈表演 理 |
|
|
|
|
|||
|
表演 文 |
|
|
282.8 |
223 |
|
|
|
|
表演 理 |
|
|
|
|
|||
|
表演(影视表演) 文 |
145 |
145 |
|
|
|
|
|
|
表演(影视表演) 理 |
|
|
|
|
|||
|
表演(服装表演) 文 |
236.3 |
224.7 |
|
|
|
|
|
|
表演(服装表演) 理 |
218.8 |
218.8 |
|
|
|||
|
绘画 文 |
|
|
224 |
209 |
|
|
|
|
绘画 理 |
|
|
|
|
|||
|
雕塑 文 |
337 |
299 |
220 |
207 |
|
|
|
|
雕塑 理 |
|
|
|
|
|||
|
中国画 文 |
|
|
213 |
182 |
|
|
|
|
中国画 理 |
|
|
|
|
|||
|
书法学 文 |
298.8 |
298.8 |
254 |
198 |
|
|
|
|
书法学 理 |
|
|
|
|
|
|
|
录取方式 |
专业/省份/录取线 |
江苏 |
浙江 |
安徽 |
|||
|
高 |
低 |
高 |
低 |
高 |
低 |
||
|
按综合分2录取 |
音乐学 文 |
|
|
482 |
453 |
551.5 |
551 |
|
音乐学 理 |
|||||||
|
舞蹈编导 文 |
341 |
341 |
|
|
473.7 |
473.7 |
|
|
舞蹈编导 理 |
|||||||
|
广播电视编导 文 |
|
|
|
|
641 |
550 |
|
|
广播电视编导 理 |
|||||||
|
播音与主持艺 文 |
543.3 |
453.7 |
574 |
575 |
700 |
563 |
|
|
播音与主持艺 理 |
|||||||
|
按综合分1录取 |
动画 文 |
228.6 |
228.4 |
|
|
296.7 |
240 |
|
动画 理 |
|
|
|||||
|
美术学 文 |
|
|
|
|
309.8 |
242 |
|
|
美术学 理 |
|||||||
|
艺术设计学 文 |
|
|
|
|
303.6 |
240 |
|
|
艺术设计学 理 |
|||||||
|
视觉传达设计 文 |
|
|
224 |
219.6 |
301.6 |
240 |
|
|
视觉传达设计 理 |
|||||||
|
环境设计 文 |
212.4 |
207.6 |
225 |
221.8 |
316.4 |
236 |
|
|
环境设计 理 |
|||||||
|
产品设计 文 |
|
|
|
|
289.6 |
244.6 |
|
|
产品设计 理 |
|||||||
|
服装与服饰设计 文 |
|
|
236 |
208.8 |
303.6 |
243.6 |
|
|
服装与服饰设计 理 |
|||||||
|
工艺美术 文 |
|
|
|
|
289.6 |
243 |
|
|
工艺美术 理 |
|||||||
|
文化过校线,按专业成绩录取 |
音乐表演 文 |
171 |
163 |
|
|
|
|
|
音乐表演 理 |
|
|
|||||
|
音乐表演(流行音乐) 文 |
|
|
|
|
222.8 |
181.1 |
|
|
音乐表演(流行音乐 理 |
|||||||
|
音乐表演(声乐演唱) 文 |
|
|
83 |
68 |
185.1 |
181.5 |
|
|
音乐表演(声乐演唱) 理 |
|||||||
|
音乐表演(乐器演奏) 文 |
|
|
75 |
73 |
214.1 |
185.3 |
|
|
音乐表演(乐器演奏 理 |
|||||||
|
音乐表演(键盘器乐演奏)文 |
|
|
|
|
238 |
210.5 |
|
|
音乐表演(键盘器乐演奏)理 |
|||||||
|
舞蹈表演 文 |
218 |
162 |
|
|
|
|
|
|
舞蹈表演 理 |
|||||||
|
表演 文 |
|
|
|
|
|
|
|
|
表演 理 |
|||||||
|
表演(影视表演) 文 |
165 |
165 |
86 |
80 |
179.7 |
139 |
|
|
表演(影视表演) 理 |
|||||||
|
表演(服装表演) 文 |
|
|
|
|
|
|
|
|
表演(服装表演) 理 |
|||||||
|
绘画 文 |
|
|
87 |
85 |
273 |
212 |
|
|
绘画 理 |
|||||||
|
雕塑 文 |
|
|
|
|
284 |
209 |
|
|
雕塑 理 |
|||||||
|
中国画 文 |
|
|
|
|
228 |
210 |
|
|
中国画 理 |
|
|
|||||
|
书法学 文 |
|
|
|
|
|
|
|
|
书法学 理 |
|
|
|
|
|
|
|
|
录取方式 |
专业/省份/录取线 |
福建 |
江西 |
山东 |
|||
|
高 |
低 |
高 |
低 |
高 |
低 |
||
|
按综合分2录取 |
音乐学 文 |
|
|
513.2 |
418.7 |
664.3 |
537 |
|
音乐学 理 |
|
|
|
|
574.8 |
574.8 |
|
|
舞蹈编导 文 |
|
|
|
|
595 |
586.7 |
|
|
舞蹈编导 理 |
|
|
|
|
513.3 |
513.3 |
|
|
广播电视编导 文 |
|
|
639 |
542 |
669 |
581 |
|
|
广播电视编导 理 |
|
|
|
|
487 |
487 |
|
|
播音与主持艺 文 |
|
|
655 |
582.7 |
713.3 |
567 |
|
|
播音与主持艺 理 |
|
|
|
|
667 |
582 |
|
|
按综合分1录取 |
动画 文 |
|
|
287 |
263.6 |
314.6 |
271.2 |
|
动画 理 |
|
|
|
|
|
|
|
|
美术学 文 |
|
|
281.8 |
278 |
312.4 |
273.2 |
|
|
美术学 理 |
|
|
|
|
|
|
|
|
艺术设计学 文 |
|
|
286 |
277 |
322.7 |
275 |
|
|
艺术设计学 理 |
|
|
|
|
|
|
|
|
视觉传达设计 文 |
|
|
282.8 |
281.4 |
317.8 |
235.4 |
|
|
视觉传达设计 理 |
|
|
|
|
|
|
|
|
环境设计 文 |
282 |
273 |
292 |
272 |
319.4 |
258.8 |
|
|
环境设计 理 |
|
|
|
|
|
|
|
|
产品设计 文 |
|
|
|
|
314.2 |
256.9 |
|
|
产品设计 理 |
|
|
|
|
|
|
|
|
服装与服饰设计 文 |
277 |
269 |
279 |
265 |
319.2 |
241.8 |
|
|
服装与服饰设计 理 |
|
|
|
|
226 |
220.7 |
|
|
工艺美术 文 |
|
|
268.6 |
258.8 |
313.4 |
248.4 |
|
|
工艺美术 理 |
|
|
|
|
|
|
|
|
文化过校线,按专业成绩录取 |
音乐表演 文 |
|
|
|
|
|
|
|
音乐表演 理 |
|
|
|
|
|
|
|
|
音乐表演(流行音乐) 文 |
|
|
|
|
227 |
187.2 |
|
|
音乐表演(流行音乐 理 |
|
|
|
|
219 |
219 |
|
|
音乐表演(声乐演唱) 文 |
232 |
230 |
167.3 |
159.7 |
232.5 |
186.5 |
|
|
音乐表演(声乐演唱) 理 |
|
|
|
|
190.8 |
190.8 |
|
|
音乐表演(乐器演奏) 文 |
231 |
227 |
160.9 |
157 |
254.3 |
208 |
|
|
音乐表演(乐器演奏 理 |
|
|
|
|
198.1 |
198.1 |
|
|
音乐表演(键盘器乐演奏)文 |
|
|
|
|
|
|
|
|
音乐表演(键盘器乐演奏)理 |
|
|
|
|
|
|
|
|
舞蹈表演 文 |
|
|
|
|
217.8 |
175.7 |
|
|
舞蹈表演 理 |
|
|
|
|
210.5 |
175.8 |
|
|
表演 文 |
|
|
|
|
|
|
|
|
表演 理 |
|
|
|
|
|
|
|
|
表演(影视表演) 文 |
|
|
221.8 |
142 |
252 |
144.3 |
|
|
表演(影视表演) 理 |
|
|
|
|
|
|
|
|
表演(服装表演) 文 |
|
|
226.2 |
213 |
227.5 |
218 |
|
|
表演(服装表演) 理 |
|
|
|
|
|
|
|
|
绘画 文 |
|
|
244.9 |
233.7 |
270 |
207 |
|
|
绘画 理 |
|
|
|
|
|
|
|
|
雕塑 文 |
|
|
229 |
222 |
260.3 |
191 |
|
|
雕塑 理 |
|
|
|
|
|
|
|
|
中国画 文 |
|
|
232 |
223 |
276 |
238.6 |
|
|
中国画 理 |
|
|
|
|
|
|
|
|
书法学 文 |
|
|
233 |
224 |
239.7 |
227.3 |
|
|
书法学 理 |
|
|
|
|
|
|
|
|
录取方式 |
专业/省份/录取线 |
河南 |
湖北 |
湖南 |
|||
|
高 |
低 |
高 |
低 |
高 |
低 |
||
|
按综合分2录取 |
音乐学 文 |
687.7 |
587.3 |
591.9 |
563.7 |
715 |
644 |
|
音乐学 理 |
|
|
|
|
|||
|
舞蹈编导 文 |
511.3 |
511.3 |
|
|
|
|
|
|
舞蹈编导 理 |
|
|
|
|
|||
|
广播电视编导 文 |
650 |
518 |
|
|
|
|
|
|
广播电视编导 理 |
599 |
599 |
|
|
|||
|
播音与主持艺 文 |
686 |
531.7 |
|
|
|
|
|
|
播音与主持艺 理 |
591.7 |
549 |
|
|
|||
|
按综合分1录取 |
动画 文 |
287 |
221 |
274.8 |
274 |
305 |
302 |
|
动画 理 |
|
|
|
|
|||
|
美术学 文 |
255.8 |
223 |
|
|
|
|
|
|
美术学 理 |
251.2 |
251.2 |
|
|
|||
|
艺术设计学 文 |
275.8 |
228 |
|
|
|
|
|
|
艺术设计学 理 |
|
|
|
|
|||
|
视觉传达设计 文 |
272 |
230.2 |
|
|
|
|
|
|
视觉传达设计 理 |
266.4 |
233.6 |
|
|
|||
|
环境设计 文 |
298 |
232.4 |
|
|
|
|
|
|
环境设计 理 |
244.2 |
229.8 |
|
|
|||
|
产品设计 文 |
269.4 |
233.6 |
|
|
|
|
|
|
产品设计 理 |
240 |
240 |
|
|
|||
|
服装与服饰设计 文 |
258.8 |
237 |
275.2 |
274.2 |
322 |
301 |
|
|
服装与服饰设计 理 |
|
|
|
|
|||
|
工艺美术 文 |
301.2 |
244.8 |
|
|
|
|
|
|
工艺美术 理 |
|
|
|
|
|||
|
文化过校线,按专业成绩录取 |
音乐表演 文 |
|
|
|
|
|
|
|
音乐表演 理 |
|
|
|
|
|
|
|
|
音乐表演(流行音乐) 文 |
217.7 |
174.5 |
|
|
|
|
|
|
音乐表演(流行音乐 理 |
172.8 |
172.8 |
|
|
|||
|
音乐表演(声乐演唱) 文 |
227 |
178.5 |
236.7 |
236.7 |
253 |
253 |
|
|
音乐表演(声乐演唱) 理 |
186.2 |
181.7 |
|
|
|||
|
音乐表演(乐器演奏) 文 |
227.3 |
195.7 |
234.5 |
234.5 |
|
|
|
|
音乐表演(乐器演奏 理 |
201.5 |
201.5 |
|
|
|||
|
音乐表演(键盘器乐演奏)文 |
232.7 |
232.2 |
|
|
|
|
|
|
音乐表演(键盘器乐演奏)理 |
|
|
|
|
|||
|
舞蹈表演 文 |
189.8 |
189.3 |
|
|
|
|
|
|
舞蹈表演 理 |
|
|
|
|
|||
|
表演 文 |
|
|
|
|
|
|
|
|
表演 理 |
|
|
|
|
|
|
|
|
表演(影视表演) 文 |
205.5 |
151.7 |
|
|
|
|
|
|
表演(影视表演) 理 |
169.3 |
169.3 |
|
|
|||
|
表演(服装表演) 文 |
234.7 |
215.7 |
|
|
|
|
|
|
表演(服装表演) 理 |
226 |
216.7 |
|
|
|||
|
绘画 文 |
227 |
189 |
|
|
|
|
|
|
绘画 理 |
|
|
|
|
|||
|
雕塑 文 |
198 |
190 |
|
|
|
|
|
|
雕塑 理 |
234.2 |
188 |
|
|
|||
|
中国画 文 |
212 |
186 |
|
|
|
|
|
|
中国画 理 |
|
|
|
|
|||
|
书法学 文 |
|
|
|
|
|
|
|
|
书法学 理 |
|
|
|
|
|
|
|
|
录取方式 |
专业/省份/录取线 |
广东 |
广西 |
重庆 |
|||
|
高 |
低 |
高 |
低 |
高 |
低 |
||
|
按综合分2录取 |
音乐学 文 |
529 |
451 |
618 |
618 |
661.2 |
611.9 |
|
音乐学 理 |
|
|
|||||
|
舞蹈编导 文 |
|
|
|
|
|
|
|
|
舞蹈编导 理 |
|
|
|||||
|
广播电视编导 文 |
627 |
562 |
|
|
|
|
|
|
广播电视编导 理 |
|
|
|||||
|
播音与主持艺 文 |
636.7 |
556 |
|
|
|
|
|
|
播音与主持艺 理 |
|
|
|||||
|
按综合分1录取 |
动画 文 |
278.6 |
266.2 |
300 |
265 |
307 |
298 |
|
动画 理 |
|
|
|||||
|
美术学 文 |
|
|
|
|
|
|
|
|
美术学 理 |
|
|
|||||
|
艺术设计学 文 |
|
|
|
|
|
|
|
|
艺术设计学 理 |
|
|
|||||
|
视觉传达设计 文 |
|
|
|
|
|
|
|
|
视觉传达设计 理 |
|
|
|||||
|
环境设计 文 |
|
|
|
|
299.6 |
291.2 |
|
|
环境设计 理 |
|
|
|||||
|
产品设计 文 |
|
|
|
|
|
|
|
|
产品设计 理 |
|
|
|||||
|
服装与服饰设计 文 |
293.8 |
242.2 |
297 |
284 |
305.6 |
302.8 |
|
|
服装与服饰设计 理 |
|
|
|||||
|
工艺美术 文 |
259.2 |
254.6 |
|
|
|
|
|
|
工艺美术 理 |
|
|
|||||
|
文化过校线,按专业成绩录取 |
音乐表演 文 |
|
|
|
|
|
|
|
音乐表演 理 |
|
|
|
|
|||
|
音乐表演(流行音乐) 文 |
|
|
|
|
|
|
|
|
音乐表演(流行音乐 理 |
|
|
|||||
|
音乐表演(声乐演唱) 文 |
212 |
199 |
551 |
228 |
240.7 |
232.7 |
|
|
音乐表演(声乐演唱) 理 |
|
|
|||||
|
音乐表演(乐器演奏) 文 |
|
|
|
|
223.4 |
213.2 |
|
|
音乐表演(乐器演奏 理 |
|
|
|||||
|
音乐表演(键盘器乐演奏)文 |
|
|
|
|
|
|
|
|
音乐表演(键盘器乐演奏)理 |
|
|
|||||
|
舞蹈表演 文 |
|
|
|
|
|
|
|
|
舞蹈表演 理 |
|
|
|||||
|
表演 文 |
|
|
|
|
|
|
|
|
表演 理 |
|
|
|||||
|
表演(影视表演) 文 |
143.7 |
143.7 |
|
|
|
|
|
|
表演(影视表演) 理 |
|
|
|||||
|
表演(服装表演) 文 |
|
|
|
|
|
|
|
|
表演(服装表演) 理 |
|
|
|||||
|
绘画 文 |
|
|
|
|
|
|
|
|
绘画 理 |
|
|
|||||
|
雕塑 文 |
210 |
210 |
|
|
266 |
236 |
|
|
雕塑 理 |
|
|
|||||
|
中国画 文 |
|
|
|
|
|
|
|
|
中国画 理 |
|
|
|||||
|
书法学 文 |
|
|
|
|
242 |
230 |
|
|
书法学 理 |
|
|
|
|
|
|
|
|
录取方式 |
专业/省份/录取线 |
四川 |
贵州 |
陕西 |
|||
|
高 |
低 |
高 |
低 |
高 |
低 |
||
|
按综合分2录取 |
音乐学 文 |
681.2 |
597 |
632 |
615 |
622 |
622 |
|
音乐学 理 |
|
|
|||||
|
舞蹈编导 文 |
711.8 |
590 |
|
|
|
|
|
|
舞蹈编导 理 |
|
|
|||||
|
广播电视编导 文 |
|
|
|
|
|
|
|
|
广播电视编导 理 |
|
|
|||||
|
播音与主持艺 文 |
|
|
|
|
259.3 |
259.3 |
|
|
播音与主持艺 理 |
|
|
|||||
|
按综合分1录取 |
动画 文 |
316.7 |
300 |
322.4 |
294.6 |
|
|
|
动画 理 |
|
|
|||||
|
美术学 文 |
|
|
|
|
294.8 |
282.2 |
|
|
美术学 理 |
|
|
|||||
|
艺术设计学 文 |
|
|
|
|
|
|
|
|
艺术设计学 理 |
|
|
|||||
|
视觉传达设计 文 |
|
|
|
|
|
|
|
|
视觉传达设计 理 |
|
|
|||||
|
环境设计 文 |
|
|
|
|
309.6 |
291.8 |
|
|
环境设计 理 |
|
|
|||||
|
产品设计 文 |
|
|
|
|
|
|
|
|
产品设计 理 |
|
|
|||||
|
服装与服饰设计 文 |
305.8 |
299 |
319.2 |
299.2 |
|
|
|
|
服装与服饰设计 理 |
|
|
|||||
|
工艺美术 文 |
|
|
|
|
|
|
|
|
工艺美术 理 |
|
|
|||||
|
文化过校线,按专业成绩录取 |
音乐表演 文 |
|
|
|
|
|
|
|
音乐表演 理 |
|
|
|
|
|
|
|
|
音乐表演(流行音乐) 文 |
|
|
|
|
187 |
187 |
|
|
音乐表演(流行音乐 理 |
|
|
|||||
|
音乐表演(声乐演唱) 文 |
296.8 |
295 |
152 |
144 |
185.2 |
170.5 |
|
|
音乐表演(声乐演唱) 理 |
|
|
|||||
|
音乐表演(乐器演奏) 文 |
288.8 |
287 |
238.8 |
169 |
|
|
|
|
音乐表演(乐器演奏 理 |
202.3 |
202.3 |
|||||
|
音乐表演(键盘器乐演奏)文 |
292 |
292 |
197 |
197 |
184.2 |
184.2 |
|
|
音乐表演(键盘器乐演奏)理 |
|
|
|||||
|
舞蹈表演 文 |
|
|
252.7 |
175.7 |
234.7 |
234.7 |
|
|
舞蹈表演 理 |
|
|
|||||
|
表演 文 |
|
|
|
|
|
|
|
|
表演 理 |
|
|
|||||
|
表演(影视表演) 文 |
|
|
|
|
238.5 |
151.3 |
|
|
表演(影视表演) 理 |
|
|
|||||
|
表演(服装表演) 文 |
|
|
|
|
|
|
|
|
表演(服装表演) 理 |
|
|
|||||
|
绘画 文 |
249 |
249 |
232.3 |
232.3 |
227 |
227 |
|
|
绘画 理 |
|
|
|||||
|
雕塑 文 |
231 |
227 |
231.9 |
222.7 |
224 |
224 |
|
|
雕塑 理 |
|
|
|||||
|
中国画 文 |
|
|
|
|
|
|
|
|
中国画 理 |
|
|
|||||
|
书法学 文 |
243 |
216 |
230.3 |
228.3 |
208 |
208 |
|
|
书法学 理 |
|
|
|
|
|
|
|
|
录取方式 |
专业/省份/录取线 |
甘肃 |
青海 |
宁夏 |
新疆 |
||||
|
高 |
低 |
高 |
低 |
高 |
低 |
高 |
低 |
||
|
按综合分2录取 |
音乐学 文 |
635 |
629 |
|
|
|
|
457 |
432 |
|
音乐学 理 |
|
|
|
|
|||||
|
舞蹈编导 文 |
|
|
|
|
|
|
|
|
|
|
舞蹈编导 理 |
|
|
|
|
|||||
|
广播电视编导 文 |
|
|
|
|
|
|
|
|
|
|
广播电视编导 理 |
|
|
|
|
|||||
|
播音与主持艺 文 |
|
|
|
|
|
|
|
|
|
|
播音与主持艺 理 |
|
|
|
|
|||||
|
按综合分1录取 |
动画 文 |
299 |
241 |
|
|
|
|
256 |
213 |
|
动画 理 |
|
|
|
|
|||||
|
美术学 文 |
|
|
|
|
|
|
|
|
|
|
美术学 理 |
|
|
|
|
|||||
|
艺术设计学 文 |
|
|
|
|
|
|
|
|
|
|
艺术设计学 理 |
|
|
|
|
|||||
|
视觉传达设计 文 |
282 |
282 |
|
|
295 |
221 |
|
|
|
|
视觉传达设计 理 |
|
|
|
|
|||||
|
环境设计 文 |
286 |
281 |
276 |
258 |
304 |
279 |
|
|
|
|
环境设计 理 |
|
|
|
|
|||||
|
产品设计 文 |
|
|
|
|
|
|
|
|
|
|
产品设计 理 |
|
|
|
|
|||||
|
服装与服饰设计 文 |
299 |
267 |
|
|
|
|
235 |
221 |
|
|
服装与服饰设计 理 |
|
|
|
|
|||||
|
工艺美术 文 |
303 |
287 |
|
|
|
|
|
|
|
|
工艺美术 理 |
|
|
|
|
|||||
|
文化过校线,按专业成绩录取 |
音乐表演 文 |
|
|
|
|
|
|
|
|
|
音乐表演 理 |
|
|
|
|
|
|
|
|
|
|
音乐表演(流行音乐) 文 |
|
|
|
|
|
|
|
|
|
|
音乐表演(流行音乐 理 |
|
|
|
|
|||||
|
音乐表演(声乐演唱) 文 |
263 |
261 |
160 |
160 |
|
|
226 |
187 |
|
|
音乐表演(声乐演唱) 理 |
|
|
|
|
|||||
|
音乐表演(乐器演奏) 文 |
221 |
220 |
|
|
|
|
218 |
215 |
|
|
音乐表演(乐器演奏 理 |
|
|
|
|
|||||
|
音乐表演(键盘器乐演奏)文 |
|
|
|
|
|
|
|
|
|
|
音乐表演(键盘器乐演奏)理 |
|
|
|
|
|||||
|
舞蹈表演 文 |
226 |
225 |
|
|
|
|
|
|
|
|
舞蹈表演 理 |
|
|
|
|
|||||
|
表演 文 |
|
|
|
|
|
|
|
|
|
|
表演 理 |
|
|
|
|
|||||
|
表演(影视表演) 文 |
|
|
|
|
|
|
|
|
|
|
表演(影视表演) 理 |
|
|
|
|
|||||
|
表演(服装表演) 文 |
|
|
|
|
|
|
|
|
|
|
表演(服装表演) 理 |
|
|
|
|
|||||
|
绘画 文 |
236 |
231 |
|
|
|
|
|
|
|
|
绘画 理 |
|
|
|
|
|||||
|
雕塑 文 |
255 |
236 |
|
|
|
|
200 |
182 |
|
|
雕塑 理 |
|
|
|
|
|||||
|
中国画 文 |
261 |
261 |
255 |
255 |
|
|
|
|
|
|
中国画 理 |
|
|
|
|
|||||
|
书法学 文 |
247 |
247 |
|
|
|
|
|
|
|
|
书法学 理 |
|
|
|
|
|
|
|
|
|
三、大连艺术学院2017年艺术类专科专业录取分数线
注释:专科艺术类专业在专业合格后,按专业成绩录取
|
专业/省份/录取分 |
河北 |
山西 |
内蒙 |
|||
|
高 |
低 |
高 |
低 |
高 |
低 |
|
|
音乐表演 文 |
|
|
|
|
|
|
|
音乐表演 理 |
||||||
|
音乐表演(声乐演唱) 文 |
162.1 |
155 |
80.98 |
65.3 |
159 |
134 |
|
音乐表演(声乐演唱) 理 |
||||||
|
音乐表演(乐器演奏) 文 |
167 |
151.3 |
82.87 |
55.1 |
144 |
141 |
|
音乐表演(乐器演奏) 理 |
||||||
|
音乐表演(键盘乐器演奏)文 |
|
|
85.59 |
81.06 |
166 |
166 |
|
音乐表演(键盘乐器演奏)理 |
||||||
|
音乐表演(流行音乐) 文 |
|
|
84.13 |
72.91 |
136 |
136 |
|
音乐表演(流行音乐) 理 |
||||||
|
音乐表演(学前音乐指导)文 |
148.9 |
147.5 |
82.58 |
70.59 |
158 |
135 |
|
音乐表演(学前音乐指导)理 |
||||||
|
视觉传播设计与制作 文 |
243 |
227.3 |
217.3 |
181.4 |
188 |
181 |
|
视觉传播设计与制作 理 |
||||||
|
广告设计与制作 文 |
|
|
181.3 |
177.3 |
220 |
167 |
|
广告设计与制作 理 |
||||||
|
服装与服饰设计 文 |
|
|
217 |
217 |
194 |
170 |
|
服装与服饰设计 理 |
||||||
|
室内艺术设计 文 |
242 |
229 |
234 |
183.7 |
188 |
179 |
|
室内艺术设计 理 |
||||||
|
环境艺术设计 文 |
264.3 |
240.3 |
210.3 |
178.3 |
188 |
176 |
|
环境艺术设计 理 |
||||||
|
雕刻艺术设计 文 |
|
|
|
|
223 |
172 |
|
雕刻艺术设计 理 |
||||||
|
工艺美术品设计 文 |
|
|
|
|
190 |
178 |
|
工艺美术品设计 理 |
||||||
|
人物形象设计 文 |
273.3 |
225.7 |
227.4 |
187.3 |
225 |
188 |
|
人物形象设计 理 |
||||||
|
美术 文 |
244.3 |
229.7 |
224.3 |
171.7 |
193 |
180 |
|
美术 理 |
||||||
|
戏剧影视表演 文 |
|
|
81.3 |
62 |
228 |
228 |
|
戏剧影视表演 理 |
||||||
|
舞蹈表演 文 |
|
|
71.6 |
61.53 |
|
|
|
舞蹈表演 理 |
||||||
|
播音与主持 文 |
|
|
76.85 |
70.83 |
|
|
|
播音与主持 理 |
||||||
|
影视动画 文 |
255.7 |
251.3 |
191 |
185.9 |
|
|
|
影视动画 理 |
||||||
|
专业/省份/录取分 |
辽宁 |
吉林 |
江苏 |
|||
|
高 |
低 |
高 |
低 |
高 |
低 |
|
|
音乐表演 文 |
|
|
|
|
181 |
157 |
|
音乐表演 理 |
|
|
|
|
||
|
音乐表演(声乐演唱) 文 |
273.8 |
224 |
264 |
192 |
|
|
|
音乐表演(声乐演唱) 理 |
|
|
|
|
||
|
音乐表演(乐器演奏) 文 |
266 |
184 |
260 |
260 |
|
|
|
音乐表演(乐器演奏) 理 |
|
|
|
|
||
|
音乐表演(键盘乐器演奏)文 |
266 |
199 |
|
|
|
|
|
音乐表演(键盘乐器演奏)理 |
|
|
|
|
||
|
音乐表演(流行音乐) 文 |
271 |
211.6 |
|
|
|
|
|
音乐表演(流行音乐) 理 |
|
|
|
|
||
|
音乐表演(学前音乐指导)文 |
244.4 |
177 |
182 |
182 |
|
|
|
音乐表演(学前音乐指导)理 |
|
|
|
|
||
|
视觉传播设计与制作 文 |
252.8 |
211.6 |
|
|
|
|
|
视觉传播设计与制作 理 |
|
|
|
|
||
|
广告设计与制作 文 |
235.6 |
189 |
|
|
208 |
185 |
|
广告设计与制作 理 |
|
|
|
|
||
|
服装与服饰设计 文 |
236.8 |
194.4 |
|
|
|
|
|
服装与服饰设计 理 |
|
|
|
|
||
|
室内艺术设计 文 |
241.2 |
191 |
245 |
245 |
|
|
|
室内艺术设计 理 |
|
|
|
|
||
|
环境艺术设计 文 |
252.2 |
220.2 |
|
|
|
|
|
环境艺术设计 理 |
|
|
|
|
||
|
雕刻艺术设计 文 |
230.8 |
200.4 |
|
|
|
|
|
雕刻艺术设计 理 |
|
|
|
|
||
|
工艺美术品设计 文 |
214.6 |
184.2 |
210 |
210 |
|
|
|
工艺美术品设计 理 |
|
|
|
|
||
|
人物形象设计 文 |
219.2 |
197.6 |
|
|
205 |
205 |
|
人物形象设计 理 |
|
|
|
|
||
|
美术 文 |
260.6 |
172.8 |
|
|
|
|
|
美术 理 |
|
|
|
|
||
|
戏剧影视表演 文 |
226 |
188.7 |
|
|
|
|
|
戏剧影视表演 理 |
|
|
|
|
||
|
舞蹈表演 文 |
254.5 |
228.2 |
|
|
|
|
|
舞蹈表演 理 |
|
|
|
|
||
|
播音与主持 文 |
165.6 |
140.7 |
|
|
|
|
|
播音与主持 理 |
|
|
|
|
||
|
影视动画 文 |
245.6 |
194.6 |
|
|
|
|
|
影视动画 理 |
|
|
|
|
||
|
专业/省份/录取分 |
浙江 |
安徽 |
江西 |
|||
|
高 |
低 |
高 |
低 |
高 |
低 |
|
|
音乐表演 文 |
|
|
|
|
|
|
|
音乐表演 理 |
|
|
|
|
||
|
音乐表演(声乐演唱) 文 |
53 |
51 |
173.6 |
160 |
156 |
135 |
|
音乐表演(声乐演唱) 理 |
|
|
||||
|
音乐表演(乐器演奏) 文 |
59 |
57 |
164 |
159 |
|
|
|
音乐表演(乐器演奏) 理 |
|
|
||||
|
音乐表演(键盘乐器演奏)文 |
|
|
|
|
|
|
|
音乐表演(键盘乐器演奏)理 |
|
|
||||
|
音乐表演(流行音乐) 文 |
|
|
|
|
|
|
|
音乐表演(流行音乐) 理 |
|
|
||||
|
音乐表演(学前音乐指导)文 |
64 |
56 |
157.2 |
137.2 |
|
|
|
音乐表演(学前音乐指导)理 |
|
|
||||
|
视觉传播设计与制作 文 |
85 |
77 |
309.8 |
304.8 |
213 |
189 |
|
视觉传播设计与制作 理 |
|
|
||||
|
广告设计与制作 文 |
|
|
|
|
|
|
|
广告设计与制作 理 |
|
|
||||
|
服装与服饰设计 文 |
|
|
|
|
195 |
195 |
|
服装与服饰设计 理 |
|
|
||||
|
室内艺术设计 文 |
82 |
74 |
304 |
292 |
201 |
201 |
|
室内艺术设计 理 |
|
|
||||
|
环境艺术设计 文 |
|
|
|
|
246 |
195 |
|
环境艺术设计 理 |
|
|
||||
|
雕刻艺术设计 文 |
|
|
|
|
|
|
|
雕刻艺术设计 理 |
|
|
||||
|
工艺美术品设计 文 |
84 |
77 |
|
|
|
|
|
工艺美术品设计 理 |
|
|
||||
|
人物形象设计 文 |
83 |
75 |
304.8 |
293 |
|
|
|
人物形象设计 理 |
|
|
||||
|
美术 文 |
|
|
|
|
|
|
|
美术 理 |
|
|
||||
|
戏剧影视表演 文 |
|
|
|
|
|
|
|
戏剧影视表演 理 |
|
|
||||
|
舞蹈表演 文 |
|
|
|
|
|
|
|
舞蹈表演 理 |
|
|
|
|
||
|
播音与主持 文 |
|
|
|
|
|
|
|
播音与主持 理 |
|
|
|
|
||
|
影视动画 文 |
|
|
|
|
|
|
|
影视动画 理 |
|
|
|
|
|
|
|
专业/省份/录取分 |
山东 |
河南 |
湖北 |
|||
|
高 |
低 |
高 |
低 |
高 |
低 |
|
|
音乐表演 文 |
|
|
|
|
|
|
|
音乐表演 理 |
|
|
|
|
||
|
音乐表演(声乐演唱) 文 |
|
|
136 |
133 |
239 |
239 |
|
音乐表演(声乐演唱) 理 |
|
|
|
|
||
|
音乐表演(乐器演奏) 文 |
|
|
140 |
140 |
262 |
229 |
|
音乐表演(乐器演奏) 理 |
|
|
|
|
||
|
音乐表演(键盘乐器演奏)文 |
|
|
153 |
141 |
234 |
228 |
|
音乐表演(键盘乐器演奏)理 |
|
|
|
|
||
|
音乐表演(流行音乐) 文 |
|
|
137 |
135 |
|
|
|
音乐表演(流行音乐) 理 |
|
|
|
|
||
|
音乐表演(学前音乐指导)文 |
|
|
132 |
131 |
251 |
251 |
|
音乐表演(学前音乐指导)理 |
|
|
|
|
||
|
视觉传播设计与制作 文 |
210 |
197 |
279 |
225 |
232 |
188 |
|
视觉传播设计与制作 理 |
|
|
|
|
||
|
广告设计与制作 文 |
200 |
198 |
228 |
195 |
|
|
|
广告设计与制作 理 |
|
|
|
|
||
|
服装与服饰设计 文 |
|
|
|
|
|
|
|
服装与服饰设计 理 |
|
|
|
|
||
|
室内艺术设计 文 |
|
|
254 |
216 |
234 |
208 |
|
室内艺术设计 理 |
216 |
209 |
|
|
||
|
环境艺术设计 文 |
219 |
209 |
|
|
|
|
|
环境艺术设计 理 |
|
|
|
|
||
|
雕刻艺术设计 文 |
|
|
251 |
196 |
|
|
|
雕刻艺术设计 理 |
|
|
|
|
||
|
工艺美术品设计 文 |
230 |
195 |
241 |
192 |
|
|
|
工艺美术品设计 理 |
|
|
|
|
||
|
人物形象设计 文 |
257 |
219 |
258 |
195 |
|
|
|
人物形象设计 理 |
|
|
|
|
||
|
美术 文 |
|
|
261 |
212 |
|
|
|
美术 理 |
|
|
|
|
||
|
戏剧影视表演 文 |
|
|
177 |
169 |
|
|
|
戏剧影视表演 理 |
|
|
|
|
||
|
舞蹈表演 文 |
|
|
|
|
|
|
|
舞蹈表演 理 |
|
|
|
|
||
|
播音与主持 文 |
|
|
318 |
302 |
|
|
|
播音与主持 理 |
|
|
|
|
||
|
影视动画 文 |
|
|
258 |
231 |
|
|
|
影视动画 理 |
|
|
|
|
||
专业/省份/录取分 |
湖南 |
重庆 |
四川 |
|||
|
高 |
低 |
高 |
低 |
高 |
低 |
|
|
音乐表演 文 |
|
|
|
|
|
|
|
音乐表演 理 |
|
|
||||
|
音乐表演(声乐演唱) 文 |
|
|
228.6 |
217.9 |
296 |
287 |
|
音乐表演(声乐演唱) 理 |
|
|
||||
|
音乐表演(乐器演奏) 文 |
265 |
229 |
|
|
270 |
262 |
|
音乐表演(乐器演奏) 理 |
|
|
||||
|
音乐表演(键盘乐器演奏)文 |
|
|
|
|
274 |
272 |
|
音乐表演(键盘乐器演奏)理 |
|
|
||||
|
音乐表演(流行音乐) 文 |
|
|
|
|
|
|
|
音乐表演(流行音乐) 理 |
|
|
||||
|
音乐表演(学前音乐指导)文 |
|
|
191.5 |
183.1 |
292 |
242 |
|
音乐表演(学前音乐指导)理 |
|
|
||||
|
视觉传播设计与制作 文 |
244 |
209 |
|
|
228 |
202 |
|
视觉传播设计与制作 理 |
|
|
||||
|
广告设计与制作 文 |
|
|
219 |
209 |
202 |
202 |
|
广告设计与制作 理 |
|
|
||||
|
服装与服饰设计 文 |
|
|
215 |
210 |
|
|
|
服装与服饰设计 理 |
|
|
||||
|
室内艺术设计 文 |
|
|
223 |
220 |
209 |
201 |
|
室内艺术设计 理 |
|
|
||||
|
环境艺术设计 文 |
258 |
204 |
|
|
|
|
|
环境艺术设计 理 |
|
|
||||
|
雕刻艺术设计 文 |
|
|
230 |
207 |
|
|
|
雕刻艺术设计 理 |
|
|
||||
|
工艺美术品设计 文 |
|
|
|
|
215 |
205 |
|
工艺美术品设计 理 |
|
|
||||
|
人物形象设计 文 |
|
|
|
|
218 |
213 |
|
人物形象设计 理 |
|
|
||||
|
美术 文 |
238 |
221 |
227 |
213 |
277 |
217 |
|
美术 理 |
|
|
||||
|
戏剧影视表演 文 |
|
|
|
|
296 |
294 |
|
戏剧影视表演 理 |
|
|
||||
|
舞蹈表演 文 |
|
|
|
|
380 |
354 |
|
舞蹈表演 理 |
|
|
||||
|
播音与主持 文 |
|
|
|
|
233 |
226 |
|
播音与主持 理 |
|
|
||||
|
影视动画 文 |
|
|
231 |
220 |
227 |
193 |
|
影视动画 理 |
|
|
||||
|
专业/省份/录取分 |
贵州 |
陕西 |
甘肃 |
新疆 |
||||
|
高 |
低 |
高 |
低 |
高 |
低 |
高 |
低 |
|
|
音乐表演 文 |
|
|
|
|
|
|
|
|
|
音乐表演 理 |
|
|
||||||
|
音乐表演(声乐演唱) 文 |
246 |
239 |
|
|
242 |
236 |
197 |
147 |
|
音乐表演(声乐演唱) 理 |
|
|
||||||
|
音乐表演(乐器演奏) 文 |
241 |
241 |
|
|
|
|
227 |
197 |
|
音乐表演(乐器演奏) 理 |
|
|
||||||
|
音乐表演(键盘乐器演奏)文 |
|
|
|
|
235 |
235 |
|
|
|
音乐表演(键盘乐器演奏)理 |
|
|
||||||
|
音乐表演(流行音乐) 文 |
|
|
|
|
|
|
|
|
|
音乐表演(流行音乐) 理 |
|
|
||||||
|
音乐表演(学前音乐指导)文 |
237 |
217 |
|
|
|
|
|
|
|
音乐表演(学前音乐指导)理 |
|
|
||||||
|
视觉传播设计与制作 文 |
215 |
214 |
207 |
204 |
|
|
|
|
|
视觉传播设计与制作 理 |
|
|
||||||
|
广告设计与制作 文 |
|
|
|
|
|
|
|
|
|
广告设计与制作 理 |
|
|
||||||
|
服装与服饰设计 文 |
|
|
209 |
191 |
|
|
227 |
215 |
|
服装与服饰设计 理 |
|
|
||||||
|
室内艺术设计 文 |
236 |
217 |
228 |
204 |
207 |
207 |
215 |
202 |
|
室内艺术设计 理 |
|
|
||||||
|
环境艺术设计 文 |
|
|
|
|
196 |
196 |
|
|
|
环境艺术设计 理 |
|
|
||||||
|
雕刻艺术设计 文 |
|
|
|
|
|
|
|
|
|
雕刻艺术设计 理 |
|
|
||||||
|
工艺美术品设计 文 |
|
|
|
|
|
|
|
|
|
工艺美术品设计 理 |
|
|
||||||
|
人物形象设计 文 |
|
|
187 |
187 |
|
|
213 |
205 |
|
人物形象设计 理 |
|
|
||||||
|
美术 文 |
|
|
|
|
|
|
|
|
|
美术 理 |
|
|
||||||
|
戏剧影视表演 文 |
|
|
|
|
|
|
|
|
|
戏剧影视表演 理 |
|
|
||||||
|
舞蹈表演 文 |
|
|
|
|
|
|
|
|
|
舞蹈表演 理 |
|
|
||||||
|
播音与主持 文 |
|
|
84 |
84 |
|
|
|
|
|
播音与主持 理 |
|
|
||||||
|
影视动画 文 |
|
|
|
|
|
|
|
|
|
影视动画 理 |
|
|
||||||
本文由用户:艺考 投稿分享,如有侵权请联系我们(点击这里联系)处理,若转载,请注明出处:http://xueli.yktime.cn/38199.html