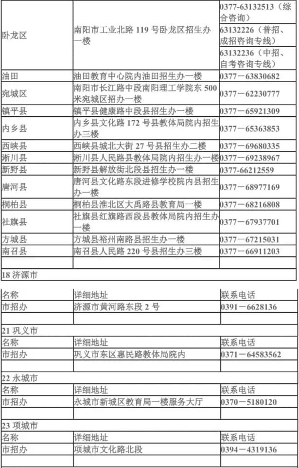
河南省2021年各地市县招办联系方式

  对于专升本同学而言,报考所在地就是你的专科学校所在地,如考生有需要咨询的问题,可先电话咨询现居住地招生办,下面库课李老师给考生整理了河南省2021年各地市县招办联系方式,请考生认真查看。

  河南省2021年各地市县招办联系方式

河南省各地市县招办联系方式

河南省各地市县招办联系方式

河南省各地市县招办联系方式

河南省各地市县招办联系方式

河南省各地市县招办联系方式

河南省各地市县招办联系方式

河南省各地市县招办联系方式

河南省各地市县招办联系方式

本文由用户:艺考 投稿分享,如有侵权请联系我们(点击这里联系)处理,若转载,请注明出处:http://xueli.yktime.cn/360.html

(0)

相关推荐

  • 2022年毕节工业职业技术学院分类考试考什么(考试大纲)

    校企合作现在在许多家长在选择学校时所考虑的一个方向,学校个企业两者之间相互合作,共同培养学生,两者之间交叉式教学,让学生学会更多技能,让学生在校就接触更多的社会经验,毕节工业职业技…

    专栏 2023-06-19
    0
  • 2019年河北有音乐专业的大学院校有哪些

    以下是艺考时光网为大家整理的开设音乐专业的大学名单,排名不分先后,供大家填报志愿参考。 序号 地区 院校名称 专业名称 1 河北 廊坊师范学院 音乐表演 2 河北 衡水学院 音乐表…

    专栏 2023-06-21
    0
  • 美术教育专业就业怎么样?

    毕业之后可以当老师,去一些国家机构画院画廊之类的,当然最好的就是艺术家了。毕业生主要到文化艺术领域、教育、设计、研究、出版、管理单位从事教学、创作、研. 大一主要是基础课,主要是巩…

    专栏 2023-06-19
    0
  • 播音中那些常见却读错的字

    . 彦:读音是:yàn四声 读高中的时候,班内有个同学叫“李彦增”,每次上课的时候,老师点名,总是喜欢读李彦yán 四声。 有个歌手叫胡彦(yàn四声)斌,广播电视上主持人都是读胡…

    专栏 2023-06-21
    0
  • 2021年辽宁科技学院专升本录取分数线

      辽宁科技学院公布了2021年职业教育对口升学录取情况,也就是专升本招生录取情况,库课网校带大家看一下2021年辽宁科技学院专升本录取分数线是多少。   辽宁科技学院2021年专…

    专栏 2023-06-19
    0
  • 2018年北京吉利学院艺术类分省分专业招生计划

    2018年北京吉利学院艺术类本科招生计划 省市 专业 科类 计划 学费/年 北京 艺术设计学(平面设计、室内设计) 艺术(不分文理) 15 32000 数字媒体艺术 艺术(不分文理…

    专栏 2023-06-19
    0
  • 城市轨道交通工程技术专业学什么,学习适合女生吗?

    专业的回答下谢谢 石家庄铁路职业技术学院河北工程技术高等专科学校闽北职业技术学院湖南铁道职业技术学院陕西铁路工程职业技术学院本科:西南交通大学上海工程技术大学上海. 我是专科生想知…

    专栏 2023-06-19
    0
  • 2021黔南民族师范学院专升本录取分数线

      2021年黔南民族师范学院专升本各专业录取人数、录取最高分、最低分是多少呢?一起来看黔南民族师范学院2021年专升本录取统计。 黔南民族师范学院2021年“专升本”录取统计

    专栏 2023-06-19
    0

发表回复

您的邮箱地址不会被公开。 必填项已用 * 标注