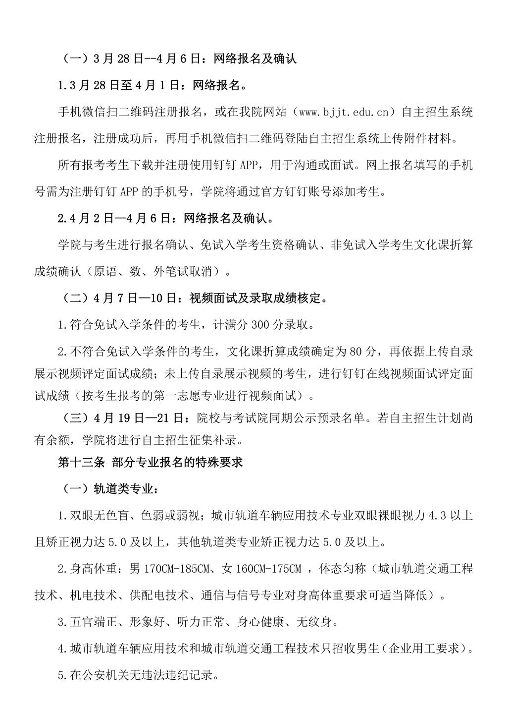
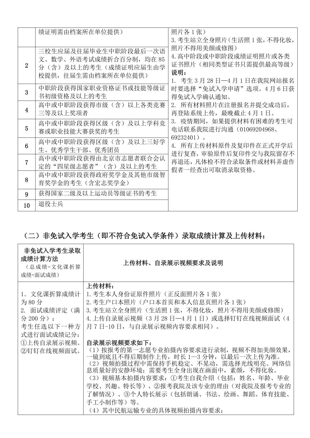
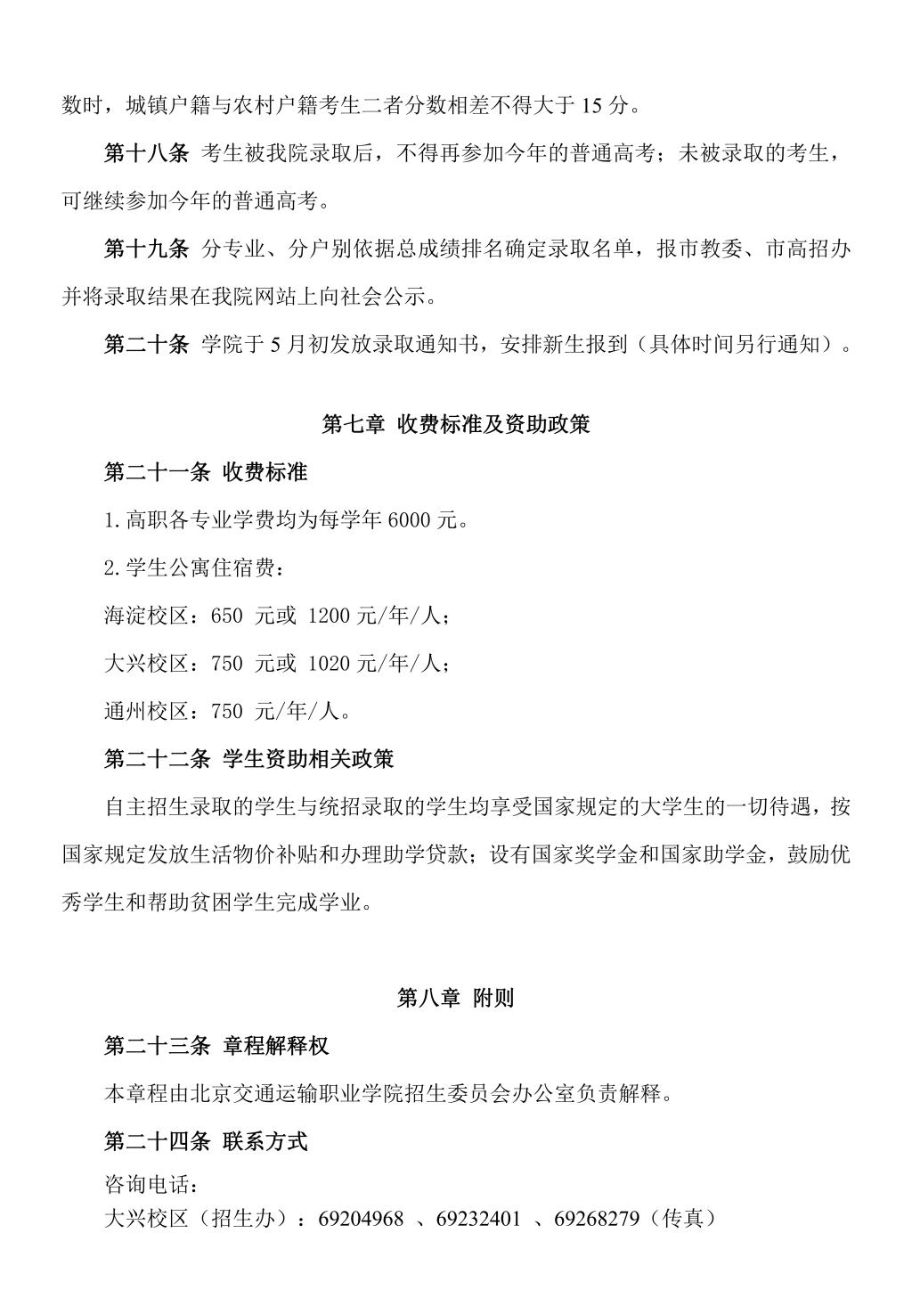
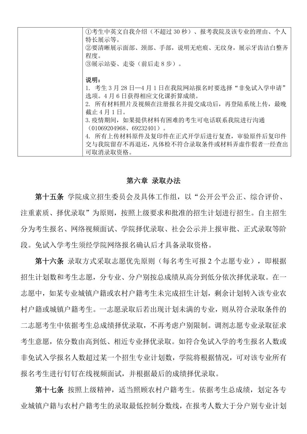
北京交通运输职业学院2022年高职自主招生章程

 		北京交通运输职业学院2022年高职自主招生章程

北京交通运输职业学院2022年高职自主招生章程

北京交通运输职业学院2022年高职自主招生章程

北京交通运输职业学院2022年高职自主招生章程

北京交通运输职业学院2022年高职自主招生章程

北京交通运输职业学院2022年高职自主招生章程

北京交通运输职业学院2022年高职自主招生章程

北京交通运输职业学院2022年高职自主招生章程

北京交通运输职业学院2022年高职自主招生章程

本文由用户:艺考 投稿分享,如有侵权请联系我们(点击这里联系)处理,若转载,请注明出处:http://xueli.yktime.cn/2893.html

(0)

相关推荐

  • 2022年福清西山职业技术学校有哪些专业

    为您整理了2022年福清西山职业技术学校有5个热门专业,专业数据来源网络供参考,专业介绍、收费标准请福清西山职业技术学校官网公布为准。 福清西山职业技术学校开设的专业: 1、电子商…

    专栏 2023-06-19
    0
  • 2022年娄底职业技术学院有哪些专业

    为您整理了2022年娄底职业技术学院有15个热门专业,专业数据来源网络供参考,专业介绍、收费标准请娄底职业技术学院官网公布为准。 娄底职业技术学院开设的专业: 1、计算机应用 2、…

    专栏 2023-06-19
    0
  • 国际事务与国际关系专业学什么,主要学习课程是什么?

    国际事务与国际关系专业,是一门交叉学科,该交叉学位课程以国际学学位课程为基础,旨在培养学生对当今全球力量的整体认识。培养能力通过学习,将具备了以下几方. 都不好就业呀,都是当大官的…

    专栏 2023-06-19
    0
  • 2022年德州新星职业中等专业学校有哪些专业

    为您整理了2022年德州新星职业中等专业学校有8个热门专业,专业数据来源网络供参考,专业介绍、收费标准请德州新星职业中等专业学校官网公布为准。 德州新星职业中等专业学校开设的专业:…

    专栏 2023-06-19
    0
  • 主持人之间协调与配合技巧

    我们在电视中看到的各种电视节目,都离不开主持人的播讲或串联,这其中,有一名主持人独自主持的节目,也有两名或多名主持人相互合作主持的节目。 相比来说,由主持人合作形成的节目难度更大一…

    专栏 2023-06-21
    0
  • 2022年新绛县职业教育中心有哪些专业

    为您整理了2022年新绛县职业教育中心有14个热门专业,专业数据来源网络供参考,专业介绍、收费标准请新绛县职业教育中心官网公布为准。 新绛县职业教育中心开设的专业: 1、计算机应用…

    专栏 2023-06-19
    0
  • 2018年上海音乐学院普通类本科专业招生章程

    一、学院简介  上海音乐学院前身为国立音乐院,由蔡元培先生和萧友梅博士于1927年11月27日在上海创办,是我国第一所独立建制的高等专业音乐教育机构,1956年起改用现名。2000…

    专栏 2023-06-19
    0
  • 模具设计与制造专业学什么,学习难吗?

    主要是学模具设计,机械制造。另外还学数控机床操作和程序设计等 这里有很多模具的设计,到里面去看看吧,祝你好运毕业论文的写作方法_毕业设计论文怎么写?大学毕业自我鉴定的写作方法_自我…

    专栏 2023-06-19
    0

发表回复

您的邮箱地址不会被公开。 必填项已用 * 标注