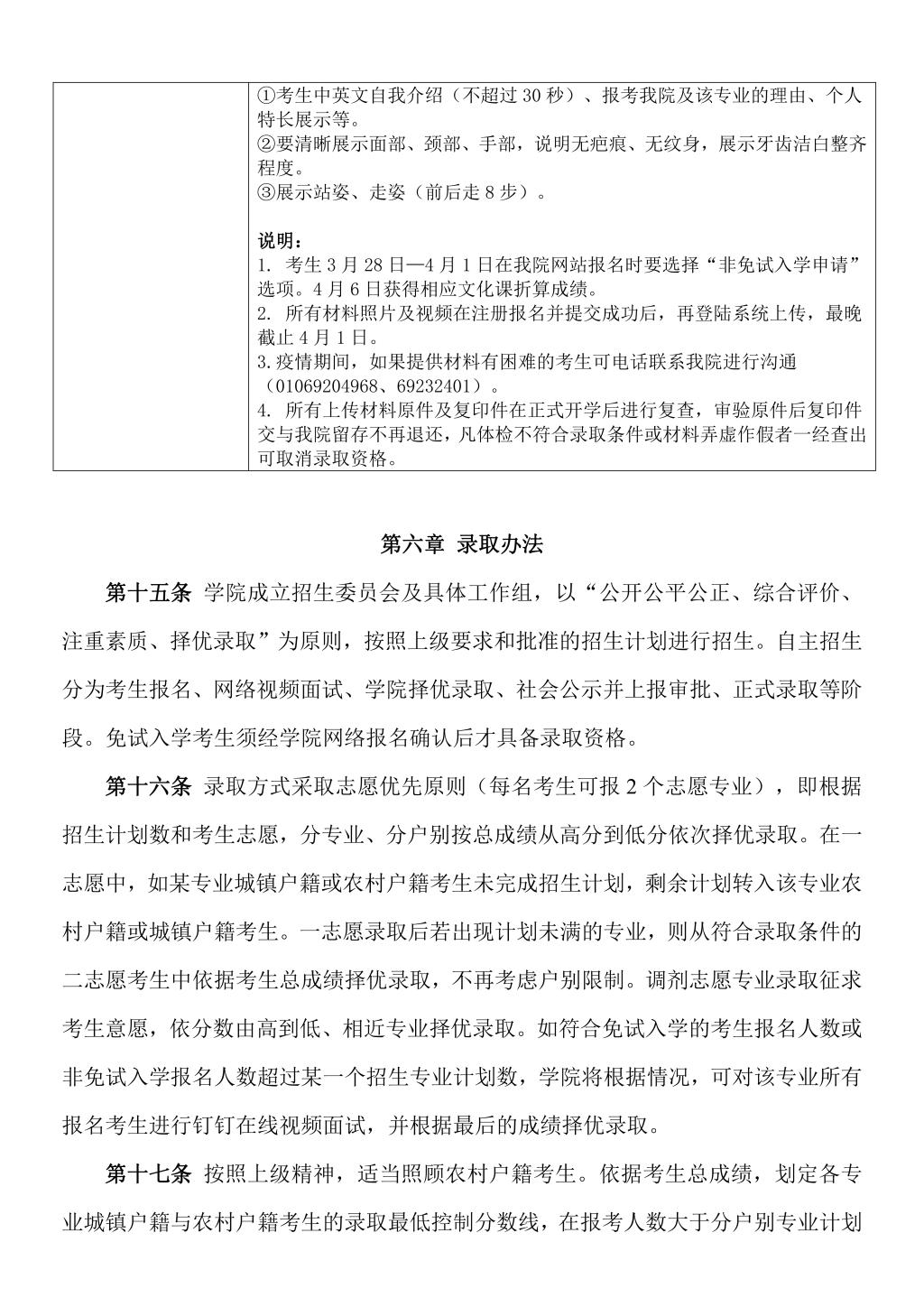
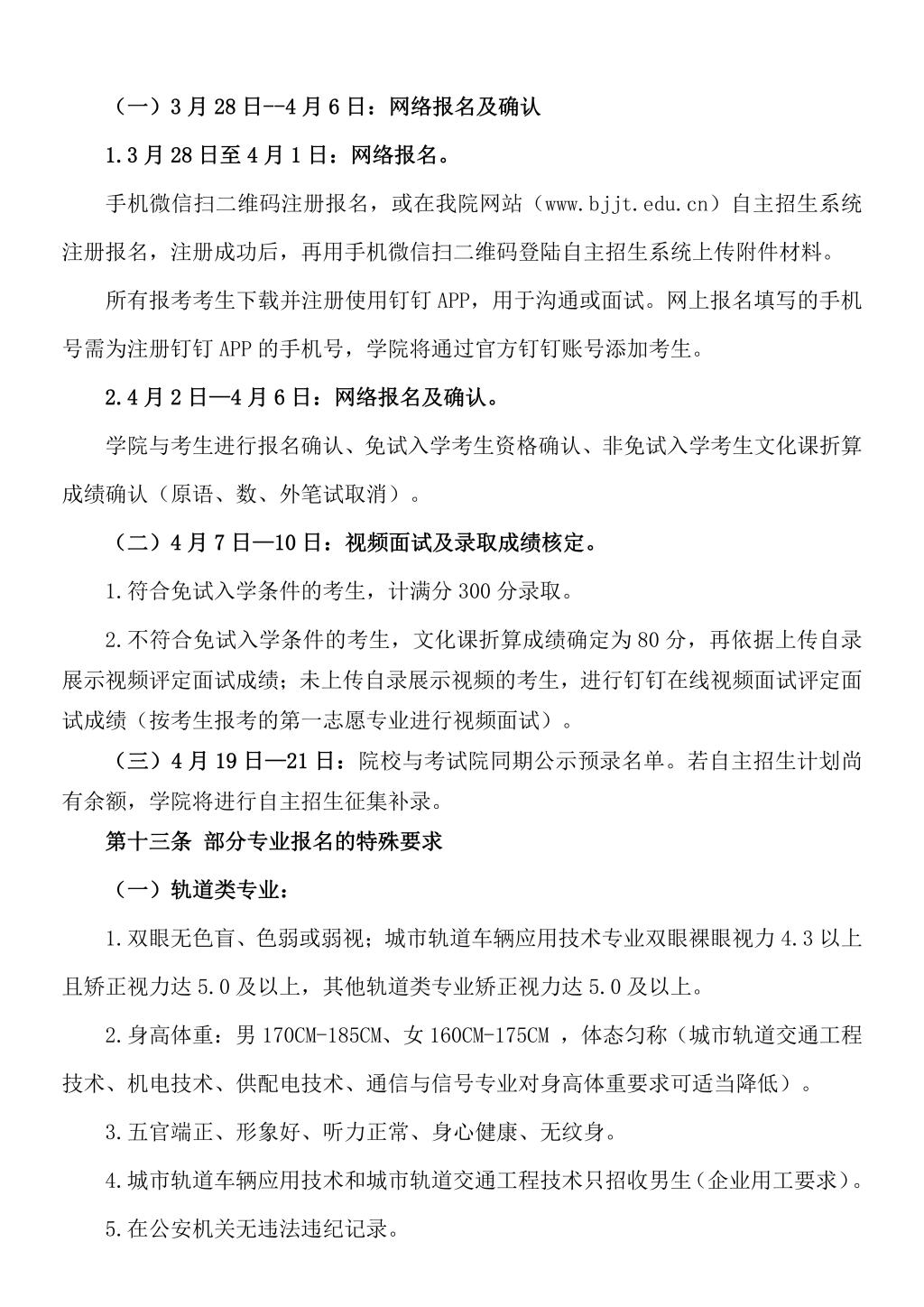
北京交通运输职业学院2022年高职自主招生章程

 		北京交通运输职业学院2022年高职自主招生章程

北京交通运输职业学院2022年高职自主招生章程

北京交通运输职业学院2022年高职自主招生章程

北京交通运输职业学院2022年高职自主招生章程

北京交通运输职业学院2022年高职自主招生章程

北京交通运输职业学院2022年高职自主招生章程

北京交通运输职业学院2022年高职自主招生章程

北京交通运输职业学院2022年高职自主招生章程

北京交通运输职业学院2022年高职自主招生章程

本文由用户:艺考 投稿分享,如有侵权请联系我们(点击这里联系)处理,若转载,请注明出处:http://xueli.yktime.cn/2786.html

(0)

相关推荐

  • 2021年兰州信息科技学院专升本学费标准及缴费方式

      2021年甘肃专升本院校兰州信息科技学院发布了专升本新生报到相关流程及事项,库课网校带大家看一下2021年兰州信息科技学院专升本学费标准及缴费方式。   2021年兰州信息科技…

    专栏 2023-06-19
    0
  • 2022年四川广元市第一职业技术学校有哪些专业

    为您整理了2022年四川广元市第一职业技术学校有4个热门专业,专业数据来源网络供参考,专业介绍、收费标准请四川广元市第一职业技术学校官网公布为准。 四川广元市第一职业技术学校开设的…

    专栏 2023-06-19
    0
  • 2022年青岛旅游学校有哪些专业

    为您整理了2022年青岛旅游学校有10个热门专业,专业数据来源网络供参考,专业介绍、收费标准请青岛旅游学校官网公布为准。 青岛旅游学校开设的专业: 1、旅游服务与管理 2、国际商务…

    专栏 2023-06-19
    0
  • 2011年河南美术高考生如何选择校考院校

    本篇日志很重要。属于授之于渔,具体操作要依据同学们的个人实际情况,望大家慎重选择。 1、考点设置    一般来说,在河南省有美术类招生计划的校考院校,…

    专栏 2023-06-19
    0
  • 2022年道真县中等职业学校有哪些专业

    为您整理了2022年道真县中等职业学校有14个热门专业,专业数据来源网络供参考,专业介绍、收费标准请道真县中等职业学校官网公布为准。 道真县中等职业学校开设的专业: 1、电子商务 …

    专栏 2023-06-19
    0
  • 山东工艺美术学院2018年省外书法学专业报考情况说明

        山东工艺美术学院自2018年起书法学专业面向山东省外招生,具体情况如下: 一、生源省份  河南、山西、江苏、安徽 二、招生计划  10人,面向…

    专栏 2023-06-19
    0
  • 金属热加工专业学什么,学习适合男生吗?

    谁知道金属加工技术专业都学那些课程啊?急用啊!!!!!!!!!!!!. CNKI、重庆维普等等,多的是,你找去! 最近学校分了专业,我分到了金属材料具体说是金属热处理专业,听同学说…

    专栏 2023-06-19
    0
  • 看了文章才发现!做美术生原来这么好

    当一个美术生真的是 最最最幸福的事了~ 1.每天进步,突破自己 你应该每天进步一点点,比如 形体可以画准了,线条更加流畅了, 这些小进步都会让美术生幸福感爆棚, 不信?你突破一下自…

    专栏 2023-06-21
    0

发表回复

您的邮箱地址不会被公开。 必填项已用 * 标注